春光明媚,正是舉家自駕出游的時刻,但經過長途顛簸,返程回家頗感疲憊。近日,有網友發現,自駕的車輛也可以通過順豐“快遞”回家了。極目新聞記者采訪了解到,轎車托運的時效和價格,按系統計算的。記者通過順豐小程序查詢,800公里路程費用近2000元。

3月23日,順豐客服人員向極目新聞記者介紹,這項“轎車托運”業務于去年4月左右上線,目前下單的更多是個人用戶,可托運的車型是指車身尺寸不超長5.2×寬2.1×高2(單位:米),車重不超3噸的轎車、SUV、越野車,轎車托運的時效和價格,都是按系統計算的。
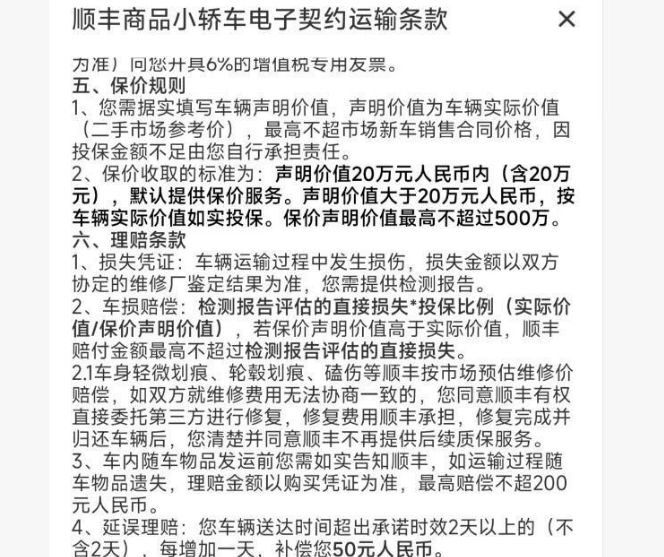
上述客服人員表示,托運的車輛贈送20萬元保價,車輛保價金額若超出20萬,按萬分之一收取服務費,“到車還會安排再次驗車,如新增劃痕車傷,可以與專員反饋,第一時間核實處理”。
極目新聞記者在“順豐速運+”微信小程序上看到,“轎車托運”服務與尋常的寄件流程類似,在選定始發地、目的地、取車時間及保價金額后,系統會自動生成費用明細。

23日,記者嘗試選擇托運一輛SUV從湖北武漢到江蘇連云港,約800公里的路程,系統顯示“大板拼,車”方式的費用在1963元起,可在4月3日左右送達。而若選用“小板專車”的方式,可在3月26日左右送達,費用則翻倍至4717元起。
極目新聞記者注意到,順豐在車主注意事項中提及,光線不足的時段(如天黑后)或場所(如車庫),不進行取送交接。所托運車輛拔掉/關閉ETC設備,以免誤扣費用。海南進出島涉及400-600元上船費,發往東北方向的車輛,務必提前更換防凍液等。
